四川华盛兴邦净化工程有限公司
建厂房 找 华盛兴邦


实验室的建设,无论是新建、扩建、或是改建项目,它不单纯是选购合理的仪器设备,还要综合考虑实验室的总体规划、合理布局和平面设计,以及供电、供水、供气、通风、空气净化、安全措施、环境保护等基础设施和基本条件。因此实验室的建设是一项复杂的系统工程,在现代实验室里,先进的科学仪器和优越完善的实验室是提升现代化科技水平,促进科研成果增长的必备条件。“以人为本,人与环境”己成为人们高度关注的课题。本着“安全、环保、实用、耐久、美观、经济、卓越、领先”,的规划设计理念。
规划设计主要分为六个方面:平面设计系统、单台结构功能设计系统、供排水设计系统、电控系统、特殊气体配送系统、有害气体输出系统等六个方面。下面就按上述六方面依次讲解。
一、 平面设计系统
平面设计我们主要考虑以下几个方面的因素:
1、疏散、撤离、逃生、顺畅、无阻,安全通道;一般实验室门主要向里开,但如设置有爆炸危险的房间,房门应朝外开,房门材质最好选择压力玻璃。
2、人体学(前后左右工作空间),完美的设备与科技工作者操作空间范围的协调搭配体现了科学化、人性化的规划设计。
在做平面设计的时候,首先要考虑的因素是就是“安全”,实验室是最易发生爆炸、火灾、毒气泄露等的场所。我们在做平面设计的时候,应尽量地要保持实验室的通风流畅、逃生通道畅通。根据国际人体工程学的标准。我们做如下的划分以供参照:(祥见下图)
实验台与实验台通道划分标准(通道间隔用L表示)
L >500mm时,一边可站人操作;
L >800mm时,一边可坐人操作;
L >1200mm时,一边可坐人,一边可站人,中间不可过人;
L >1500mm时,两边可坐人,中间可过人;
L >1800mm时,两边可坐人,中间可过人可过仪器
天平台、仪器台不宜离墙太近,离墙400mm为宜。为了在工作发生危险时易于疏散,实验台间的过道应全部通向走廊。
另:实验室建筑层高宜为3.7米-4.0米为宜,净高宜为2.7米-2.8米,有洁净度、压力梯度、恒温恒湿等特殊要求的实验室净高宜为2.5米-2.7米(不包括吊顶);实验室走廊净宽宜为2.5米-3.0米.普通实验室双门宽以1.1米-1.5米(不对称对开门)为宜,单门宽以
0.8米-0.9米为宜。

3、专业学科功能。
实验室通常按物理学,无机化学,有机合成化学,生物学来分类。根据实验室内容、用途和规模的不同又各有自己的特点,比如基础教学实验室,按学科专业分,多为较简单的教学实验对水电气风等要求较低,而科研机构对实验室通风、供排水、电控及洁净都要求较高,但实验室设计的基本原则都是具有共同性的,以有机化学为例,主要由化学基本实验室、仪器分析实验室、洁净实验室、电子计算机室、研究室、辅助实验室、服务供应室等组成。
化学基本实验室,主要是进行容量分析、离子测定、氧化还原等实验,一般设计的装备有:实验台与洗涤台;通风柜及管道修检井;带试剂架的实验台及辅助工作台,需考虑设在实验室内的研究空间或电脑台,药品柜、器皿柜、落地安置的仪器设备、急救器等。
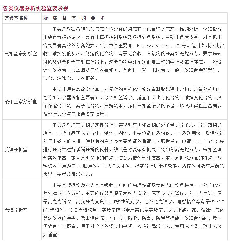
仪器分析实验室,主要设置各种大型精密分析仪器,同时也包括普通小型分析仪等,一般设计的装备有:仪器台、实验台、通风柜、天平台、电脑台、气瓶柜、洗涤台、器皿柜、药品柜、急救器、万向排气罩、原子吸收罩等。以下列出各类仪器分析实验室的要求,以供参考。

以上实验室,根据实际需要可设置样品处理室,一般有洗涤台、实验台、通风柜等设备,同化学实验室类似。
洁净实验室主要是通过人为的手段,应用洁净技术实现控制室内空气中尘埃、含菌浓度、温湿度与压力、以达到所要求的洁净度、温湿度和气流速度等环境参数。空气洁净度是指洁净空气环境中空气含尘量程度,空气洁净度的级别以含尘浓度划分。洁净度是指每升空气中所含粒径≥0.5um的尘粒的总颗粒。我国空气洁净等级标准分为:100级、1000级、10000级、100000级。国际标准则划分为:1级、
2级、3级、4级、5级。洁净室的组及其相互关系如图所示:

洁净室一般实施两级隔离,一级隔离通过生物安全柜、负压隔离器、正压防护服、手套、眼罩等实现;二级隔离通过实验室的建筑、空调净化和电气控制系统来实现。但由于净化空调需要风量小为了安全起见,风量都按大的估算,一般都要超过规范规定,物别是百级以上,冷热负荷在要求不是很严格的情况可能估算,现在专门有净化空调机组,可以直接利用。二级~四级生物安全实验室应实施两级隔离。一般实验室装备有:超净工作台、生物安全柜、边台或不锈钢操作台、洗涤台等。 www.iwuchen.com
以PRC实验室为例(PCR即聚合酶链式反应),是分子生物学研究和实验的常规方法,也是生物学、医学临床等领域广泛应用的实验技术。其特点是能将微量的DNA大幅增加,实验室通常分为四个区域,即:试剂储存和准备区、标本制备区、扩增反应混合物配制和扩增区、扩增产物分析区(如使用全自动分析仪,区域可适当合并)。进入各个区域必须严格按照单一方向进行,不同的工作区域使用不同的工作服(例如不同的颜色)。工作人员离开时,不得将工作服带出。
试剂储存和准备室(标本制备区),仪器主要配置有:冷冻离心机、生物安全柜、冰箱、可移动紫外灯、全自动力核酸蛋白纯化仪、专用工作服和工作鞋等。扩增反应混合物配制和扩增区配置有:冰箱、高速离心机、超净工作台、PCR仪(要求负压状态)、可移动紫外灯、微量加样器、核酸扩增仪等。扩增产物分析区主要配置有:移液器、振荡器、超净工作台、毛细管电泳仪、冰箱、离心机、微量加样器、可移动紫外灯等。PCR实验室设计方案如下图所示:

电子计算机室和研究室,电子计算机与我们的生活最为密切,主要考虑空调散热、电源电压等问题。配置的装备主要是带键盘仪器台。研究所主要是供研究人员办公的地方,对我们实验室装备要求较低,在此不多作讲解。
辅助实验室:主要有天平室、高温室、纯水室、气瓶室、贮藏室、溶液配制室、暗室等。天平室,分析天平是化学实验室必备的常用仪器,高精度天平对环境有一定要求,主要是气流和风速的影响,天平室应靠近化学实验室,以方便使用,但不宜与高温室和有较强电磁干扰的房间相邻。高精度微量天平宜设在底层。天平室内不得设置洗涤台或任何管道穿过窒内,以免管道渗漏影响天平的维护和使用。高温室,高温炉和恒温箱是常备设备,一般放置在高温工作台上,但特大型的恒温箱须落地安置为宜,高温炉秘恒温箱须分开放置。纯水室,主要是设计的实验装备有;边台和洗涤台。现代实验室多使用去离子水、水量大且能保证水质。地面需设地漏。气瓶室,实验室用气除不燃气体(氮气、二氧化碳)、惰性气体(氩气、氦气等)外,其他气体具有高压、剧毒、氧化分解、爆炸等危险性气体,例如易燃气体氢气、一氧化碳;剧毒气体为氟气、氯气;助燃气体为氧气等,这些气体不得进行实验室。可以通过管子接到各实验室内。溶液配制室,用于配制各种标准溶液和不同浓度的溶液。在允许的条件下,可由两个房间组成,其一设有天平台。另一间作配制试剂和存放试剂之用,一般应配置:通风柜、实验台、试剂柜。
服务供应部分,为基本实验室和辅助实验室服务的场所,如高压锅室和水电气辅助室等。我们只需稍作了解。
4、实验室工作人员总人数;
5、仪器设备布局;
6、工作程序、流程专业设计;
第一部分为平面设计,甲方(使用方)先拿出最根本的功能要求、分布方案,乙方(设计院)、丙方(实验室规划与设计专业公司)与甲方参与实验室建设设计小组,共同讨论,三方共同确认后方进入第二程序。因为传统实验室建筑设计按国家建筑标准,仅是以外型和室内结构为主,并非以实验室功能为主,建筑设计与功能设计脱节。我们公司在这方面就有很多教训。比如广东医学院,合同签了两年因为现场不符合安装条件,还没有安装。
第二部分为单台功能,单台结构设计,应逐项、逐件、逐层,从整栋大楼、分层、分房间、分单件设计确定,全面细分确认;
第三部分,全部确认后,邀请用户高层领导参与实验室建设演示会,当场表态决策;由甲方请乙方、丙方的项目监理严格监督安装、建筑过程中标准执行情况跟踪实验室建设项目的顺利完工;建设实验室规划与设计和产品招标分为两部分;招标:A、设计为第一部分;B、产品标准为第二部分;建筑装修、净化、基础装备分三个专业进行,不可混同、总包,不同专业,分别招标,然后中标三方紧密配合,装修和净化工程先行,交工验收后实验室基础配套将进入责任明确阶段,承担责任,全部完工时集中三家同时验收,基础装备部分为产品测试标准,测试与前两项工程不同,有很大区别不可等同对待。
7、地面、墙壁通风流畅,防止死角,室内四角尽量空闲,易打理,简洁。
二、单台结构功能设计系统
不同专业采用不同实验室专用基础配套装备,系列产品共分五大部分:A、实验台部分;B、仪器台部分;C、功能柜部分;D、仪器设备部分;E、输出系统部分;
A、 实验台部分
1、实验台的分类:
①实验台按实验室的功能划分为:物理实验台(主要用于电子、电工、物理实验);化学实验台(主要用于有机、无机化学实验);生物实验台(主要用于净化无菌实验,如简易解剖台、不锈钢操作台等); ②按结构划款式分为:MM(由钢制支撑架、基箱、台面、试剂架、连接件、辅件组成)MR(基箱、台面、试剂架、连接件、辅件组成)。 ③按用途可分为:中央实验台、边台实验台、洗涤实验台、试剂架、基箱、实验凳。
2、基箱的分类:
基箱按材质可分为:钢木制基箱、铝木制基箱、全木制基箱。 按制作工艺分为:钢制欧式基箱(即门面板与侧板连接)、钢制美式基箱(即门面板装嵌在基箱内)按款式可分为:活动式基箱、落地式基箱、悬挂式基箱。其中活动式基箱、悬挂式基箱用于MM款。落地式基箱用于MR款。钢木制基箱是我们公司新开发的产品,侧板、门面板为钢制材质,其它如层板、顶板、抽屉底板、维修板均为木制材质,具有安全防火、性价比高、玻璃器皿放置时不易破碎等优点。全木制不适于制作悬挂式基箱和洗涤台。
3、台面的分类
在整个实验室基础装备销售中,台面占总报价1/3的份额,台面的作用可见一斑。
① 按实验台的功能作用可分为:
化学实验台面:防强酸、强碱、耐高温;耐98%的浓硫酸;表面材质为酚醛树脂板
物理实验台面:防静电、耐温、抗滑、稳定强;耐28%的硫酸,表面材质为防火板
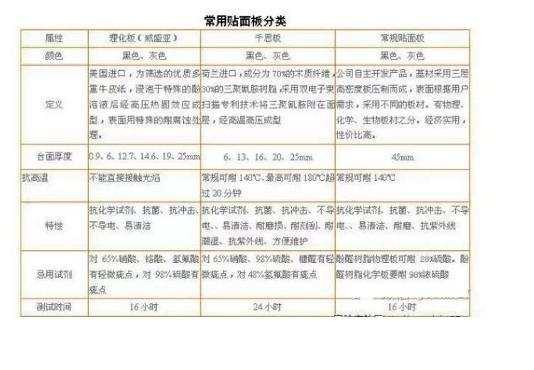
生物实验台面:防水、防止细菌密度强;表面材质为不锈钢板。 ②按照台面材质可分为贴面板和实芯板。
常用的几种贴面板列表如下:

实芯板分为:环氧树脂板、大理石(花岗岩)、陶瓷等。环氧树脂是高分子材料,耐高温(380℃),具有优良的抗化学腐蚀性能,可修复及复原;大理石一般用于高温台、天平台等,耐高温,但运输过程中较容易损坏;陶瓷价格比较昂贵,在国内用得比较少。
B、仪器台部分:承重性、稳定性、抗外干扰、电控要求很高,气体配送严格、安全、可靠、方便、易管理;承重:500Kg以上。主要用于仪器分析实验室,如光谱、色谱、原子分析实验室等。产品主要有:标准仪器台、光谱仪器台、色谱仪器台、显微镜台、连体仪器台、天平台、电脑台、高温仪器台、教学台功能柜部分:
功能柜部分是前两部分服务、储存,重要功能部分涉及安全、环保问题;有全木和钢木之分;试剂、药剂、挥发性药品、辐射性药品、剧毒品、易燃培养等储存功能基本分十三种:
1、一般性能药品柜; 2、挥发性药品储存柜; 3、染剂专用柜; 4、防辐射药品柜;
5、易燃品储存柜(防火柜); 6、文件柜(资料柜);
7、更衣柜(刹菌更衣柜); 8、培养柜;
9、标本柜; 10、仪器柜;
11、纯碱柜; 12、硫酸柜;
13、无菌柜。
D、仪器设备部分:
1、通风柜; 2、生物安全柜;
3、超净工作台; 4、器皿清洗机(全自动)
5、剧毒品安全储存柜; 6、智能密集柜;
7、解剖台; 8、取材台;
9、感应功能柜。 10、挥发性药品柜
E、有害气体输出部分。
三、供排水设计系统
供排水设计系统主要是为前期实验室建筑设计服务。为建筑设计院提供实验台上下水水点。水嘴分为急流水嘴和缓流水嘴,单联水嘴(MBs-016)为急流水嘴。一般搭配PP水槽(MBc-032)。双联水嘴(MBs-02)为缓流水嘴,一般搭配PP水槽(MBc-029)规格为。在默认情况下我们一般给客户配置双联水嘴。三联水嘴(MBc-01)为一急两缓水嘴。一般搭配PP水槽(MBc-029)。大水槽(MBc-031)、通风柜的杯槽(MBc-028)。
四、电控系统
实验室用电主要包括照明电和动力电两大部分。动力电主要用于各类仪器设备用电、电梯、空调等的电力供应。实验室供电系统也是实验室最基本的条件之一。电源插座有:10A、13A、16A、20A;漏电保护开关、过载保护开关等。电源插座应远离水盆和煤气、氢气等喷嘴口,并不影响实验台仪器的放置和操作位置。线槽主要多功能钢线槽(主要用于试剂架上)和PVC线槽配西班牙插座(主要用于边台和中央台台面上).
五、特殊气体配送系统
实验室用气主要有不燃气体(氮气、二氧化碳)、惰性气体(氩气、氦气等)、易燃气体(氢气、一氧化碳);剧毒气体(氟气、氯气);助燃气体(氧气)组成。除不燃气体、惰性气体外其它气体不得进行实验室。可以通过输气管接到各实验室内。一般气相室配置氦气(He)、氮气(N2)。气质联用室配置了氮气、氢气、氧气。氢气管线上的连接管件都要连接后焊接,严禁有泄漏的可能。所有的管线在安装完毕后一定要做气密性实验,并在使用前要先除油。由于管道细小,管间距小,安装过程中可依据现场情况进行调整,保证间距不小于45mm,气瓶装瓶时,易燃易爆与惰性气体同柜,杜绝两种易燃气体同瓶装一柜。
六、有害气体输出系统
实验室内往往存在许多不利于人体健康的化学物质污染源,特别是有害气体,将其排除非常重要。但与此同时,能源往往会被大量的消耗,因而实验室的通风控制系统的要求渐高,从早期CV(定风量),2-State(双稳态式),VAV(变风量)系统,到最新的适应性控制系统——既安全,又要符合节约能源的需要。总之,实验室的最新观念就是将整个实验室当作是一台排烟柜,如何有效的控制各种进排气,达到既安全又经济的效果是至关重要的。实验室常用排风设备主要有:通风柜、原子吸收罩、万向排气罩、吸顶式排气罩、台上式排气罩等。其中通风柜最为常见。
通风柜是安全处理有害、有毒气体或蒸汽的通风设备,作用是用来捕捉、密封和转移污染物以及有害化学气体,防止逃逸到实验室内,这样通过吸入工作区域的污染物,使其远离操作者,来达到吸入接触的最小化。通风柜内的气流是通过排风机将实验室内的空气吸进通风柜,将通风柜内污染的气体稀释并通过排风系统排到户外后,可以达到低浓度扩散。
万向抽气罩是进行局部通风的首选:安装简单、定位灵活,通风性能良好,能有效保护实验室工作人员的人身安全。
原子吸收罩主要适用于各类大型精密仪器,要求定位安装,有设定的通风性能参数,也是整体实验室规划中必须考虑的因素之一;排气罩主要适用于化学实验室,在解决这类实验室的整体通风要求中,它是必不可少的装备之一。
目前我们公司主要采用的风机主要有轴流风机(斜流风机、管道风机)、离心风机。轴流风机适用于风压小、适用于管路短的通风系统(一般10米以内,否则易造成抽不动);离心风机适用于管路长的通风系统(一般10m以外,否则易造成噪音大)。风机的材质:一般分为玻璃钢、PP、PVC、铁皮等,其中玻璃钢较多。风机的型号的选择,是根据风量和风压来选择的。
1、风量的计算方法:
根据面风速来确定排风量(面风速的一般取值为:0.3~0.5 m3/h)
计算公式:G=S•V•h•μ =L•H•3600•μ
其中 G:排风量 S:操作窗开启面积 V:面风速 h: 时间(1小时) L: 通风柜长度 H: 操作窗开启高度 μ: 安全系数(1.1~1.2) 例:1200L的通风柜其排风量计算如下:
G:1.2*0.75/2*0.8*3600*1.2=1555 m3/h
经验值:1200L通风柜排风量一般为1500 m3/h
1500L的通风柜排风量一般为1800 m3/h
1800L的通风柜排风量一般为2000 m3/h
注:中央台上用排风罩排风量的计算方法同通风柜排风量的计算方法
原子吸收罩排风量的计算方法:
根据罩口风速来确定排风量(罩口风速的一般取值:1~2 m3/h)
计算公式:G=πR²•V•3600•μ 其中 G:排风量 R:罩口半径
V:罩口风速 μ:安全系数(1.1~1.2)
经验值:一般情况下原子吸收罩的排风量在500~600 m3/h
整体通风的排风量计算方法 计算公式:G=V•n•h=L•W•H•n•h
其中 G:排风量 V:房间体积
n:换气次数(一般取8~12次) h:时间(1小时)
2、风压的计算
管线沿程阻力约5Pa/米,弯头阻力为10~30 Pa/个,三通阻力为30~50 Pa/个。
注:所有阻力之和乘以安全系数(1.1~1.2)即为风压值。
3、通风管线风量的计算
注:一般情况下国家标准的风管风速取值范围为V=6~8m/s (公司计算标准的风管风速取值范围为V=8~12m/s)
计算公式:G=S•V•3600=πR²•V•3600→R=[G/(π•V•3600)]½
其中 G:排风量(根据上述计算得出) R:风管半径 V:风管风速 注:矩形风管的尺寸有如下几种固定尺寸:120、150、200、250、300、400、500、630、800、1000、1200、1400、1600、1800 (如需由圆形管变为矩形管,设计原则是面积相等)





电话:181-0821-4725 189-8085-3815
座机:028-62038167
地址:成都市高新区环球中心E2-1507号
四川华盛兴邦净化工程有限公司版权所有 备案号:蜀ICP备16006616号-1