181-0821-4725
四川华盛兴邦净化工程有限公司
建厂房
找
华盛兴邦
首页
公司介绍
服务项目
规划设计
食品工厂设计
药厂车间设计
手术室净化设计
电子厂设计
净化车间设计
暖通空调设计
机电工程设计
环保设计
厂房设计装修
工程建设
建筑工程
钢结构工程
净化工程
机电工程
环保工程
厂房建设
产业园区建设
暖通空调工程
工程EPC总承包
装修工程
食品工厂
中央厨房
药厂装修
精密电子
医疗器械
手术室
医院医疗
日化消毒用品
实验室
保健品厂房
化妆品
冷库装修
建食品厂 找 华盛兴邦
工厂设计、装修施工一条龙服务
的全产业链服务的公司,更大程
度为企业提供便捷、省心、省钱
的建厂体验。
厂房设施
环保设备
防火岩棉板
中空玻镁板
工程案例
在建工地
技术中心
新闻资讯
联系我们
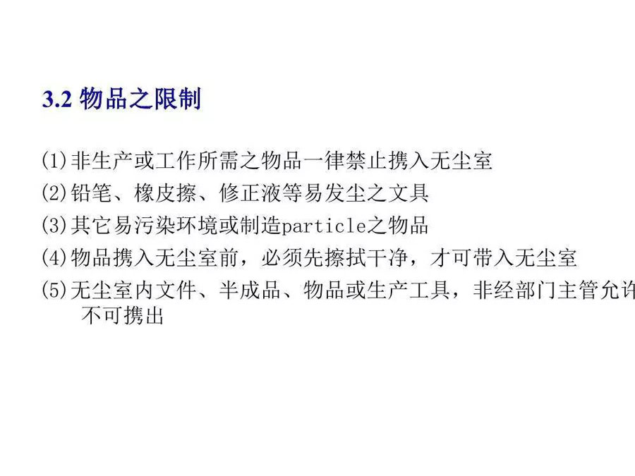
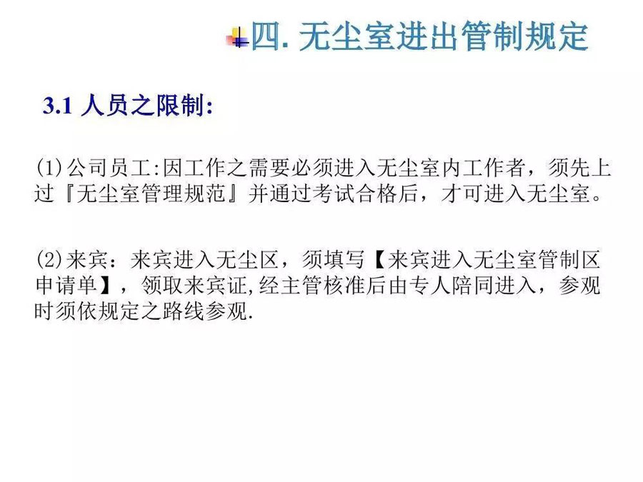
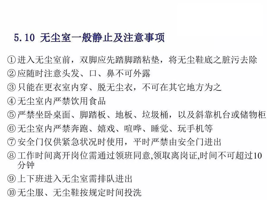
无尘室管理规范教程(图文)
来源:
|
作者:
pmo234749
|
发布时间:
2017-02-06
|
3570
次浏览
|
🔊
点击朗读正文
❚❚
▶
|
分享到:
上一篇:
眉山水厂2.14
下一篇:
洁净室FFU吊顶龙骨......
其他案例介绍
擎动西南菌业新标杆!华盛兴邦携手澄明食品打造10万吨级智能生态工厂
华盛兴邦携手行业标杆!为毅琳食品打造智能化调味品生产基地
华盛兴邦EPC总承包案例|首农三文鱼智慧工厂建设项目
罗诚食品科技有限公司
四川味之有道食品有限公司
四川浒华食品有限责任公司
四川四汇食品有限公司
广西永恒中央厨房项目
重庆新每艺供应链管理有限公司
成都天府智慧大厨房科技有限责任公司